環保公用專項債占比提升 關注國企入駐的“后效應”
【無錫水處理設備http://m.wjjgyey.com】2020 年專項債中環保公用項目占比大幅提升,水項目異軍突起。根據財政部專項債數據,2020 年 1-2 月專項債總量同比大幅增長近 2 倍的同時,我們統計 2020 年 1-2 月環保公用項目占比達到 19%,較 2019年 3.9%-5%的占比大幅提升。拆分細項來看,污水治理類項目 1-2 月專項債發行量達到 2019 年全年的 2 倍;從 2019 年以來累計數據看,水類項目占比 64%,垃圾處理類項目占比僅 2%,提升空間較大。
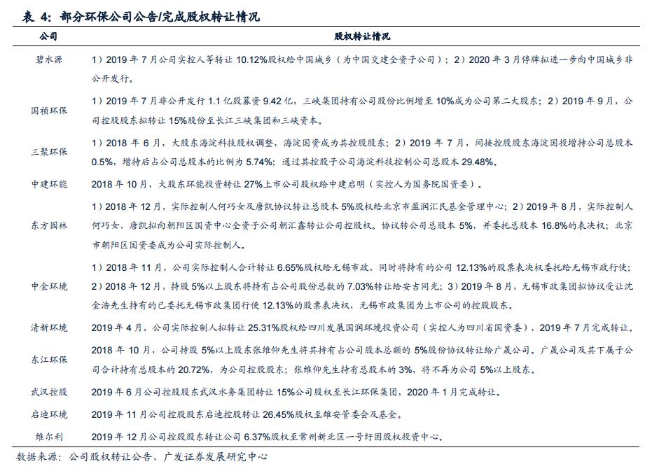
關注國企\央企入駐的“后效應”。碧水源公告股東擬將 13.4%股份表決權轉讓至中國城鄉,同時公司擬向中國城鄉非公開發行股份,上述事項可能涉及公司控股權變更。2018 年“融資危機”以來,10 余家環保公司公告引入國企\央企控股或作為戰略投資者。我們預計國資入股的“后效應”逐步體現:(1)信用、融資改善,中票、短融等發行有望重啟,多元化融資方式將打通;(2)訂單獲取能力提升、政府溝通能力提升;(3)同類型資產/業務的整合預期。
“大訂單—再融資”邏輯重啟純水設備,且核心改變的是“再融資”。2018-2019年板塊大幅跑輸市場的核心原因在于融資能力受到抑制,無法建立起持續增長預期,但環保行業需求來自于政策推動,依然是快速增長的(本周住建部強調垃圾分類及鄉村環境建設)。在行業需求擴張+融資改善的背景下,我們預計“大訂單—再融資”邏輯將大概率重啟,當前頭部公司在手訂單飽滿,如果融資能力大幅恢復,我們預計頭部企業將有動力加速項目建設和提高拿單速度,而訂單增速又可映射未來的業績增速,因而板塊有望盈利預期+估值雙提升。超純水設備結合我們此前報告測算,已發布業績預告\快報的環保板塊公司 2019 年合計歸母凈利潤同比增長 22.58%。2019Q4 單季度歸母凈利潤同比增長 59.7%。我們認為行業業績拐點已經顯現,未來幾年營收、凈利潤、現金流有望持續同步反轉。特別的,板塊運營資產占比仍在不斷提升,我們對板塊中長期的估值預期并不悲觀。
大訂單—再融資邏輯重啟,環保行業又處于 3 年的景氣拐點,當前機構配置仍處于近 7 年的歷史低位,過去 2 年分別跑輸滬深 300 指數、創業板指數 35、58 個百分點。
一、環保專項債權重不斷攀升,水類項目占比超 60%
環保專項債開年以來發行超預期,占比同比提高 14 個百分點。根據財政部披露的專項債數據顯示:2020 年前兩月專項債合計發行規模 9498 億元,同比增長近 2 倍。專項債投資于基建領域占比同比大幅提升(引用自廣發宏觀 2020 年 2 月 24 日報告《已發行專項債投向了哪些領域?》),環保公用事業作為基建組成部分,1-2 月新增專項債規模達 1771 億元,占總發行規模的 19%,較 2019 年 3.9%-5%的占比大幅提升。

水務領域專項債占比超60%,2020年1-2月污水治理領域發行規模已超2019全年。2019年9月財政部明確城鎮污水垃圾處理、供水納入專項債可用于資本金范圍,此次環保專項債數據大幅增長則予以驗證。水類項目專項債新發規模增長顯著,其中污水治理領域2020年前兩月合計發行相關專項債435億元,為19年發行總規模的近2倍。從2019年環保專項債構成來看,水類項目(污水+供水+水利+水環境治理)為前五大投向之四,合計占比達64%,垃圾處理項目類占比僅2%左右,提升空間較大。

從地域角度來看,2019年1月至2020年2月,廣東、天津、山東、四川四省新增專項債占全國比例達50%,四省中除天津外,廣東、山東、四川投資于水務項目比例分別為95%/88%/67%。
二、關注國企入駐的“后效應”,融資支持或最先體現
關注國企\央企入駐的“后效應”。碧水源公告股東擬將 13.4%股份表決權轉讓至中國城鄉,同時公司擬向中國城鄉非公開發行股份,上述事項可能涉及公司控股權變更。2018 年“融資危機”以來,10 余家環保公司公告引入國企\央企控股或作為戰略投資者。我們預計國資入股的“后效應”逐步體現:(1)信用、融資改善,中票、短融等發行有望重啟,多元化融資方式將打通;(2)訂單獲取能力提升、政府溝通能力提升;(3)同類型資產/業務的整合預期。

無錫純水設備,無錫水處理設備,無錫去離子水設備, 醫院用純水設備
- 上一篇:2020年中國水務行業市場發展現狀分析 城市污水處理能力持續 2020/3/11
- 下一篇:除食用野生動物外 疫情防控要點還有醫療廢水和醫療廢物 2020/3/9
